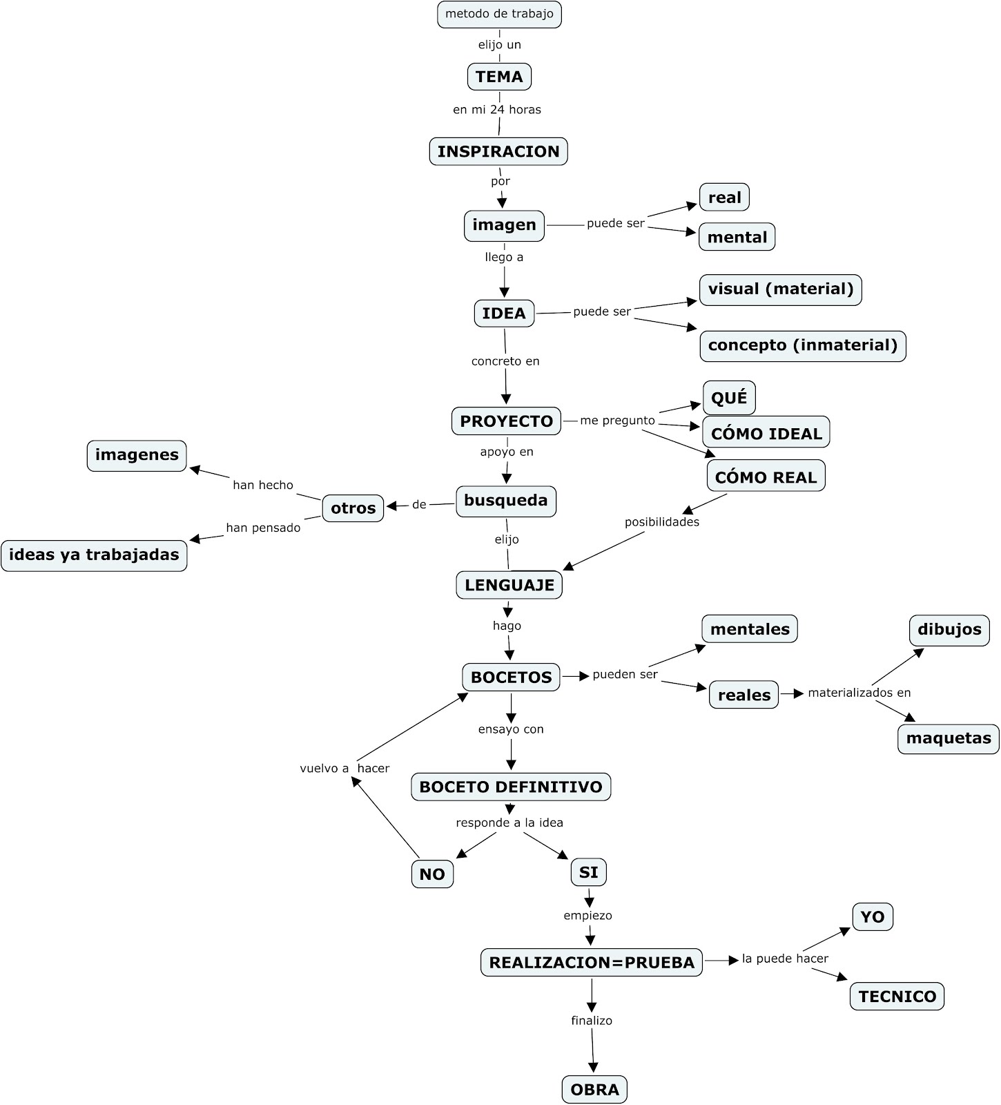
Utilización del Mapa Conceptual para encontrar la respuesta a la pregunta ¿Cómo proyecto mis trabajos artísticos?
Metodología:
A) Hacer un ejercicio de introspección para empezar a reconocer cuáles son los métodos, los momentos metodológicos, que utilizamos para la realización de un trabajo artístico. Apuntar estos conceptos en una hoja. Jerarquizarlos de forma descendente.
B) Dibujar el mapa. Construir sucesivos mapas hasta que estemos de acuerdo con la proposición establecida.
Si bien lo “habitual” es construir un Mapa Conceptual sobre conocimientos que hemos obtenido a partir del estudio de un tema (MC como resumen, MC como presentación de un tema), aquí este conocimiento lo tendremos que descubrir mediante el proceso de construcción del MC.
C) Compartir el mapa con el resto de la clase. Leer la proposición.
D) Compartir el mapa mediante la aplicación CmapTools.
.......................................................................................................................................................................................................
1.SELECCIÓN DE LA INFORMACIÓN: Seleccionar la información de la cual se va a elaborar el mapa conceptual.
2.IDENTIFICAR CONCEPTOS CLAVE: En la medida que se lea debe identificarse las ideas o conceptos principales del tema (palabras técnicas o de mayor inclusividad del tema). 3.ELABORAR LISTA DE CONCEPTOS: Hacer una lista (tipo inventario) de las palabras clave del tema. Esa lista representa como los conceptos aparecen en la lectura, pero no como están conectadas las ideas, ni el orden de inclusión y derivado que llevan en el mapa. Hay que recordar que un autor puede tomar una idea y expresarla de diversas maneras en su discurso, para aclarar o enfatizar algunos aspectos y en el mapa no se repetirán conceptos ni necesariamente debe seguirse el orden de aparición que tienen en la lectura.
4.ORDENAR LOS CONCEPTOS: Seleccionar los conceptos que se derivan unos de otros, por niveles de inclusividad. Clasifique los conceptos como supraordinados (mayor inclusividad), coordinados (igual nivel de inlcusividad) o subordinados (menos inclusividad). Si se consiguen dos o más conceptos que tengan el mismo peso o importancia, estos conceptos deben ir en la misma línea o altura, es decir al mismo nivel y luego se relacionan con las ideas principales.
5.TÍTULO DEL MAPA: Seleccionar el tema central o tópico del mapa conceptual y escribirlo en la parte superior del mapa conceptual.
6.RELACIONES CRUZADAS: Seleccionar los conceptos que no se derivan uno del otro pero que tienen una relación cruzada.
7.ESTABLECER PALABRAS-ENLACE: Escribir las palabras enlace entre los conceptos que aclare porque los conceptos están conectados entre sí y representarlas a través de líneas que conecten los conceptos, línea una palabra o enunciado (palabra enlace).
8.ELABORAR MAPA: El siguiente paso será construir el mapa, ordenando los conceptos en correspondencia al conocimiento organizado y con una secuencia instruccional. Los conceptos deben ir representados desde el más general al más especifico en orden descendente y utilizando las líneas cruzadas para los conceptos o proposiciones interrelacionadas.
9.REVISIÓN: Una vez concluido el mapa conceptual revisarlo nuevamente para identificar relaciones que no se hayan establecido anteriormente.
10.CREATIVIDAD: Se puede considerar los siguientes aspectos:
· Ubicar imágenes que complementen o le dan mayor significados a los conceptos o proposiciones
· Diseñar ejemplos que permitan concretar las proposiciones y /o conceptos
· Seleccionar colores, que establezcan diferencias entre los conceptos que se derivan unos de otros y los relacionados (conexiones cruzadas)
· Seleccionar las figuras (óvalos, rectángulos, círculos, nubes) de acuerdo a la información a manejar
.......................................................................................................................................................................................................
A) Hacer un ejercicio de introspección para empezar a reconocer cuáles son los métodos, los momentos metodológicos, que utilizamos para la realización de un trabajo artístico.
Apuntar estos conceptos en una hoja. Jerarquizarlos de forma descendente.
-Lucía se sienta al lado de una ventana por la que entra el sol: mira al espacio abierto, se rasca la cabeza y comienza a apuntar cosas en su libreta.
-Josefa ha salido de la clase para fumar. Al volver, se sienta sola en una mesa y mientras piensa se bebe una botella pequeña de agua.
-Jorge está dentro del seminario, pero sus compañeros han comenzado a hablar y se ha trasladado a otra parte del aula. Se sienta mirando hacia la ventana. Parece muy concentrado.
-A Mireia le ha costado un tiempo sentarse. Primero ha estado mirando por la ventana. Luego se ha sentado y se ha comido una pera (el cerebro necesita azúcar para hacer sus funciones).
-Ramón está en el aula grande, solo en una mesa, como casi todos los que han decidido ubicarse en esta parte de la clase. Se ha tomado un café.
-Carlos G. se toma un colacao light y se pone los auriculares para escuchar música mientras comienza a elaborar la lista de conceptos.
-Blai se queda en el lugar que suele ocupar cuando la clase es en el seminario. Antes de comenzar ha salido un momento, supongo que a fumar.
-Noelia se ha mantenido, también, en su sitio. Piensa y escribe. Parece que ya está construyendo los primeros bocetos del mapa.
-Joan se ha ido a por un café. A la vuelta se ha sentado en su lugar en el seminario y se ha puesta a escribir notas.
-Carlos S. se mantiene sentado en el mismo lugar, con la cabeza metida dentro del folio releyendo lo que ha escrito.
-Adela, que también se ha quedado en el seminario, hace múltiples pequeños mapas.
-Mari tanbién se coloca en la parte grande del aula, sola en una mesa, mirando hacia una pared blanca.
El ambiente es silencioso y tranquilo. Hay concentración y todos están trabajando bastante. ¿Qué estarán pensando? ¿En qué lugares de su conocimiento estarán “cavando” para encontrar un manantial creativo?
Esta práctica se realiza después de presentar, en dos sesiones de clase, la teoría sobre el Mapa Conceptual y Conceptos sobre los procesos de proyectación de obras artísticas.
Al iniciar esta práctica, la primera reacción de los alumnos ante el papel en blanco es de bloqueo. Poco a poco van empezando a escribir la lista de conceptos. Algunos de ellos no la terminan en el tiempo de clase y se llevan los folios a casa para seguir trabajando. Muchos tienen dudas sobre la utilización de las palabras exactas para que definan los conceptos. Poco a poco se van estableciendo las prioridades.
"Los novelistas dotados de talento natural son capaces, sin hacer nada especial (o haciendo cualquier cosa), de escribir novelas con suma facilidad. Las frases les brotan como el agua mana a borbotones de un manantial, y así va surgiendo su obra. No necesitan esforzarse. Hay personas así. Pero, por desgracia, yo no soy como ellas. No es para sentirse orgulloso de ello, pero, por más que miro a mi alrededor, no encuentro el manantial por ninguna parte. Tengo que tomar el cincel y el martillo e ir picando poco a poco el suelo rocoso hasta abrir un profundo boquete; si no, no consigo llegar al manantial de la creatividad. Escribir una novela me exige malgastar mucha fuerza. Me cuesta tiempo y esfuerzo. Cada vez que me propongo escribir una novela, tengo que empezar a cavar un nuevo agujero desde el principio. Con los años, no obstante, uno va fortaleciéndose y dominando las técnicas para poder cavar agujeros en ese duro suelo rocoso y descubrir nuevas vetas de agua de forma bastante eficaz. Y cuando noto que un manantial está a punto de agotarse, puedo pasar a abrir el siguiente con celeridad y determinación. Sin embargo, los que dependen únicamente de los manantiales naturales, aunque de repente se propusieran hacer lo mismo, seguramente no lo conseguirían con tanta facilidad."Haruki Murakami. De qué hablo cuando hablo de correr.
.......................................................................................................................................................................................................
B) Dibujar el mapa. Construir sucesivos mapas hasta que estemos de acuerdo con la proposición establecida.
Esta práctica se realiza en una segunda sesión en el aula. Se utilizan hojas de papel de dibujo gris de 50 x 70 cm y rotuladores negros. Los alumnos utilizarán varias de las hojas ya que todos los intentos no salen a la primera. Hay retrocesos, variaciones y reconsideraciones, que hacen volver a comenzar el dibujo del mapa. La capacidad de visualización ayuda a detectar los errores. El proceso va evolucionando a la vez: se construye el mapa mientras se decide qué momentos metodológicos utilizamos. Las hojas de listas jerárquicas de conceptos sirven de sustento para el dibujo del mapa conceptual.
.......................................................................................................................................................................................................
C) Compartir el mapa con el resto de la clase. Leer la proposición.
Esta práctica se realiza en una tercera sesión en el aula. Se colocan en la pared todos los papeles con los dibujos de los mapas conceptuales. Cada alumno explica la proposición que hay en el mapa. Este momento de exposición no implica que el mapa conceptual esté ya totalmente terminado. Aquí es cuando se evidencian los fallos en cuanto a la jerarquía y los tipos de conectividad entre los distintos conceptos. Otro tema que hay que retocar son las palabras enlace, ya que muchas veces no facilitan la conexión. Este proceso de exposición y puesta en común con el resto de la clase facilita al alumno la posibilidad de ver las cosas que pueden mejorarse.
.......................................................................................................................................................................................................
D) Compartir el mapa mediante la aplicación CmapTools.
Para albergar los resultados de esta práctica se ha activado una carpeta en la aplicación CmapTools. La ruta es la siguiente: Cmaps en Sitios-->IHMC Public Maps-->UPV BBAA PROYECTOS 1
Carlos Sebastia
------------------------------------------------------
Carlos García
------------------------------------------------------
Blai Espí
------------------------------------------------------
Alexandre Saurí
------------------------------------------------------
Alba García
------------------------------------------------------
Dolors Enrique
------------------------------------------------------
Giuseppe Martino
------------------------------------------------------
Joan Solaz
------------------------------------------------------
Josefa Morón
------------------------------------------------------
María Torralba
------------------------------------------------------











































